广东高校联盟学位英语准考证于今日开始打印

时间:2026-04-13 11:16:32 | 作者:
阅读量:5684

2026年广东高校联盟成人学位英语

考试倒计时!

快来看看

准考证打印时间及流程

一、准考证打印安排:

01准考证打印时间:

2026年4月13日9:00-4月18日9:45;

02考试时间:

2026年4月18日(星期六)9:30-11:30。

03成绩查询:

考生可在2026年5月18日9:00登录报名网站查询并打印本次考试成绩。成绩单等相关材料将在5月下旬下发至各联盟院校。

04考试形式:

考试采用笔试的方式进行。在规定的考试时间内,考生需要在试卷上完成各类题型的作答。

二、准考证打印入口:

01打印网址:

https://gdxwwy.edu-edu.com/

02打印流程:

03 点击参加考试后点击【准考证】:

04点击【我已阅读并同意】

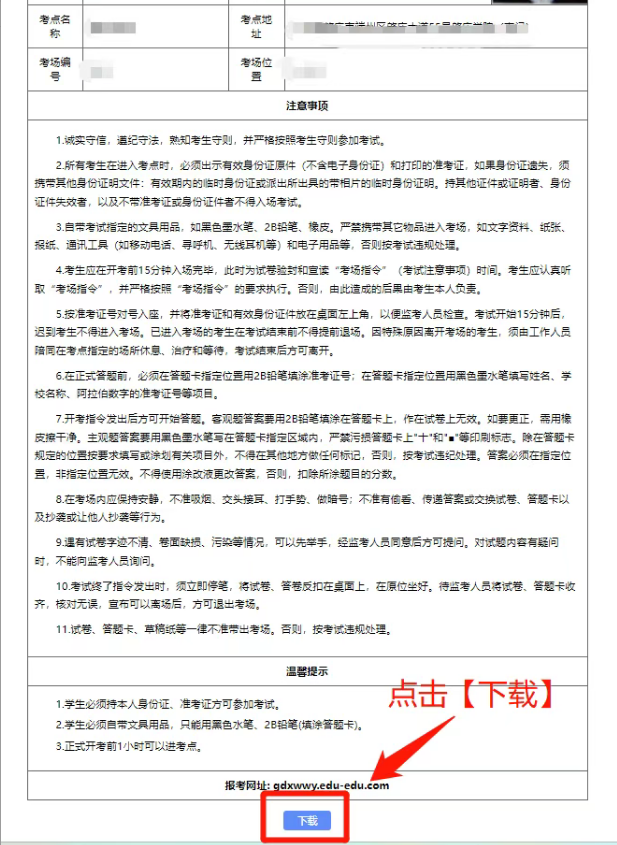
05点击【下载】准考证(须认真核对准考证上的姓名、照片、准考证号、考试地址等信息,确认无误再进行下载/打印。)

三、广东各联盟高校的名单:

四、学位要求:

不同学校的学位要求有所不同,基本都需符合3个条件

1、课程平均分要求 

2、答辩成绩中等(70分)或以上 

3、高校联盟学位英语合格(自考英语二、或公共英语三级笔试代替)

要了解更多

可扫描下方二维码咨询老师噢