关于领取25年下半年自考毕业证书的通知!

时间:2026-04-18 14:24:11 | 作者:
阅读量:4118

广州| 领取2025年下半年自学考试毕业证书的温馨提示:

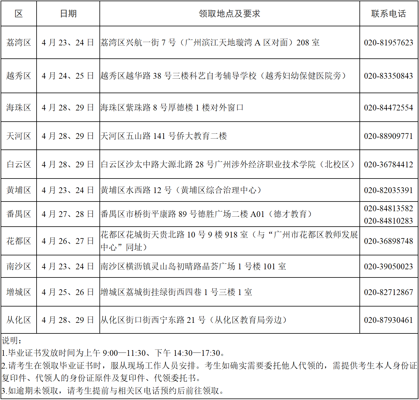
广州市2025年下半年自学考试毕业证书将于4月23日至29日发放,市招考办提醒广大考生:

请考生本人凭身份证,到办理毕业登记申请和初审所在区指定地点领取毕业证书(或审核未通过的退档材料),具体安排见下表。

深圳|关于领取2025年下半年自考毕业证书的通知:

各考生:

根据省教育考试院的统一部署,2025年下半年高等教育自学考试毕业审核工作已经结束。现将毕业证书领取的相关事项通知如下:

(一)邮寄领取

方便自考毕业生领取毕业证书,本次开通中国邮政EMS同城邮寄服务,考生可自愿选择。
1.邮寄范围:本次邮寄收件地址仅限深圳市内,邮费到付18元/件。
2.申请时间:2026年4月20日至22日。
3.申请流程:毕业证邮寄服务以自愿为原则,邮寄申请必须由考生本人完成。考生本人使用微信扫描“自考毕业证书寄递”二维码,填写收件人、手机号码和地址等真实信息,提交邮寄申请。二维码如下:
4.签收毕业证:申请邮寄的考生,毕业证将统一由邮局于4月27日后3-5个工作日内派件。派件期间,考生可扫描“自考毕业证书寄递”二维码(见上图),点击“详情”查看投递进度。考生本人凭身份证原件及【中国邮政】短信密码签收,请在投递期间保持电话畅通,留意接听投递员电话。
5.注意事项:
(1)为确保毕业证书安全准确投递,务必准确填写考生本人真实姓名(要与毕业证上的姓名一致)、手机号码、地址等个人信息。收件人与毕业证上姓名不一致的邮寄申请,不予受理。
邮件送达时必须由考生本人签收。未按要求准确填写信息导致毕业证书无法投递或遗失,责任由考生本人承担。
(2)证件号为港澳身份证号的,申请时身份证号输入字母及数字不用输入括号,例如:证件号为M123456(7),则输入M1234567。
(3)邮件中含有以下几项材料:考生本人自考毕业证书、毕业生登记表袋(内含《毕业生登记表》《转递单》)、毕业证封皮、邮寄材料说明。收到后请及时核对,如有疑问,请与市招考办联系,电话:0755-82181999。
(4)申请邮寄后不能取消,请考生谨慎选择。

(二)现场领取

毕业证书须由考生本人领取。未申请邮寄服务的考生可于2026年4月28日起(仅限工作日),凭本人身份证原件及毕业受理回执到市招考办一楼招考服务大厅现场领取(地址:罗湖区泥岗西路1068号)。如确实需要委托他人代领的,除提供考生本人及代领人的身份证原件、毕业受理回执外,还必须出示经公证处公证的代领委托书。

清远|关于领取2025年下半年自学考试毕业证书的通知

2025年下半年高等教育自学考试毕业,审核工作已经结束。现将毕业证书领取的相关事项通知如下:

各自考考生:

 经广东省自学考试委员会审核,我市2025年12月自学考试毕业证书办理工作已完成。请考生本人持身份证原件、复印件,于2026年4月18—24日(上午8:30—12:00,下午14:30—17:30,周六日正常上班)到清远市招生考试委员会办公室领取毕业证书。

 因个人原因无法在规定时间前来领取的考生,可提前电话预约领取时间或委托他人代领(须出示考生本人和受委托人身份证原件、复印件以及委托书,受委托人需代委托人填写毕业生个人相关资料)。身份证复印件上请手写“领取自考毕业证用”并签名。

地址:清远市清城区连江路20号市教育局2楼209室,电话:3363283。

领取注意事项

一、关注通知

广东自考毕业申请:上半年 6 月、下半年 12 月;领证一般在申请后2-3 个月(如 2025 下半年预计2026 年4月)。

留意广东省自学考试管理系统、当地自考办短信 / 官网通知,逾期不领后果自负。

二、领证必备材料(缺一不可)

本人领取:身份证原件、准考证、毕业申请回执。

委托代领(尽量本人):

考生身份证原件 + 复印件、代领人身份证原件 + 复印件(复印在同页)。

考生手写代领委托书(签名按手印),部分地市要求公证。

三、领证现场流程

到当地自考办 / 指定地点(一般为申请地),出示证件签到。

工作人员核验材料,发放毕业证 + 档案袋(内含毕业生登记表、成绩单等)。

当场核对:毕业证信息(姓名、身份证号、专业、层次)、档案是否齐全、有无破损。签字确认领取,回执交回。