临时抱佛脚!广东自考联盟学位英语明日开考

时间:2026-04-17 14:34:01 | 作者:
阅读量:5230

广东自考联盟学位英语考试时间:4月18日(星期六)9:30-11:30

明天就要上考场,现在确实应该把重心从“系统复习”转移到“如何拿分”上。最核心的就是快速抓大放小,重点突击占分高、回报快的题型,同时掌握一些实用的答题技巧。

01 考前半小时,这样做

背作文模板:这是考前回报率最高的事。抓紧时间再背一遍最顺手的开头、结尾和过渡万能句。

过眼熟词:快速浏览一遍之前积累的高频词组和固定搭配,混个眼熟,看到能选出来就行。

稳住心态:别跟难题较劲了,告诉自己“我难,其他人也难,冷静下来把能拿的分都拿了就是胜利!”

02 考试现场,分题型抢分

(1)完成对话解题技巧

核心思路:把握上下文逻辑。

先通读对话,快速了解它发生在什么场景下(如购物、问路)。

看选项,抓关键词:留意but(但是)、because(因为)、so(所以)等信号词,它们能帮你理清逻辑关系。

先易后难,把最有把握的先填上,剩下的选择会越来越少。

(2)阅读理解答题技巧

核心思路:带着问题找答案,别通读全文。

先看题干,划出题目里的关键词(人名、数字、专有名词等)。

再带着关键词快速回原文定位,找到对应句子,答案就在附近。

文章主旨通常在首尾段,段落主旨通常在首尾句。

善用排除法:太绝对的说法(如 must, never, always)要小心,优先排除。

(3)词汇语法答题技巧

核心思路:看搭配和语境。

先看选项,看看考的是固定搭配(如 depend on)、时态还是语态。

利用上下文和句子间的逻辑关系(因果、转折)来推断正确答案。

遇到不会的,先看看有没有明显错误的选项,缩小范围再“蒙”。

(4)完型填空解题技巧

核心思路:把握上下文联系

做题前,先快速通读全文,了解大意。

充分利用上下文提示,有些空在后面的句子里就能找到答案线索。

和“完成对话”一样,先易后难,填好确定的空,能让全文更完整,帮你理解剩下的难题。

(5)英译汉答题技巧

核心思路:说人话,力求通顺。

先把句子放回原文,理解它在上下文中的意思。

翻译时不必逐词死译,核心是把意思用通顺、完整的中文表达出来。

(6)写作答题技巧

核心思路:套模板,结构清晰。

阅卷老师看重的是结构清晰和语法正确。先保证不跑题,内容其次。

三段式结构最稳妥:开篇引出话题(It's well known that...) → 中间2-3点分析(First...Second...Finally...) → 结尾总结(In conclusion...)。

考场上紧张想不起高级词汇,就用你最有把握的简单词和简单句,避免犯错。

03 作文模板万能句

(1)指出现象或观点

Nowadays, there is a widespread concern over the issue that...(如今,人们对...问题普遍关注。)

People’s opinions about ... vary from person to person.(关于...,人们的观点因人而异。)

The topic of ... is becoming more and more popular recently.(最近,...的话题越来越热门。)

(2)引出各方观点

Some people hold the view that ... while others argue that ...(一些人认为...,而另一些人则主张...)

There is a public debate today over the problem of...(当今,关于...的问题引发了公众的讨论。)

(3)表达个人观点

As far as I am concerned, I firmly support the view that...(就我而言,我坚决支持...的观点。)

From my point of view, it is more advisable to...(在我看来,...是更可取的。)

(3)阐述原因/举例

The reasons can be listed as follows. First... Second... Finally...(原因如下。第一...第二...第三...)

A case in point is that...(一个恰当的例子是...)

(4)进行总结

From what has been discussed above, we may draw the conclusion that...(综上所述,我们可以得出结论...)

Taking into account all these factors, we may reasonably come to the moral that...(考虑到所有这些因素,我们可以合理地得出结论...)

04 部分院校考点考生须知!

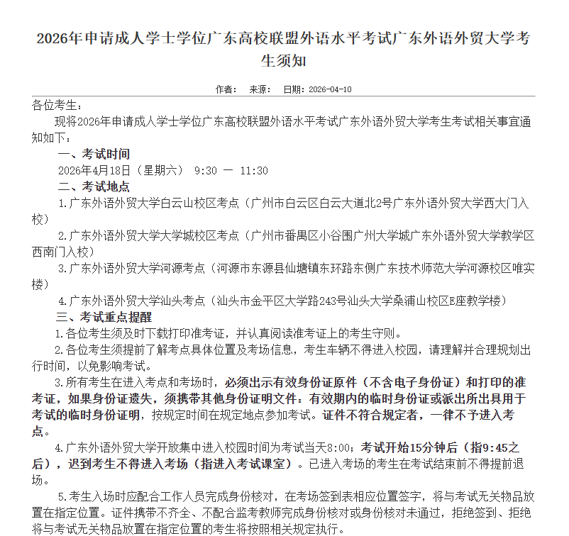
(1)广东外语外贸大学

原文链接:https://jxjy.gdufs.edu.cn/info/1056/19257.htm

(2)华南农业大学

原文链接:https://jxjy.scau.edu.cn/2026/0413/c12137a431995/page.htm

(3)广东工业大学

原文链接:https://jxjyxy.gdut.edu.cn/info/1007/2388.htm

篇幅有限,更多考点可查看各院校的继续教育官网。