今日自考快讯:报考通知、查成绩、毕业申请

时间:2024-05-25 11:30:16 | 作者:小培
阅读量:9999+

报考通知

2024年7月江苏自考今日开启报名通道,下面一起来了解江苏自考报考流程。

No.1 报名时间

新生注册和新、老生课程报考同步进行,具体时间为:5月25日9:00—29日17:00。每天22:00至次日8:00为系统维护和银行系统交互对账时间,考生切勿在此时间段内进行报名及缴费。

 

No.2 新生注册流程

1.注册入口

https://www.jseea.cn/

 

2.选择新生注册点击“进入”

3.阅读《用户注册协议》点击“同意须知并继续注册”

4.进入信息填写页面,按照页面的各项要求进行填写,带*的标志均为必填项

 

5.选择专业可以通过检索“专业代码”、“专业名称”、“主考学校”进行查找,找到报考的专业,点击“选择”。

6.准考证所属区县选择:根据报考地区选择 

7.信息提交 

1)所有信息提交后不可修改,请考生仔细检查

 

2)所有信息填完后点击“确认并提交",确认无误后点击“确定”

8.新生注册完成

1)至此新生注册成功,系统已经生成准考证号

 

2)接下来还需要进行身份验证。

 

No.3 新生身份验证流程

开始线上身份验证

验证入口▶点击“点击上传照片"

 

线上身份验证分为三个部分,请按顺序依次上传:
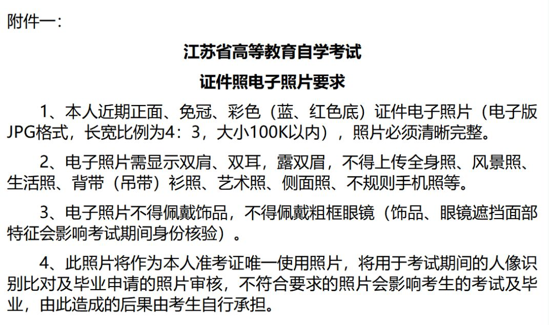
1.上传身份证正面照(有照片信息即为正面)2.上传免冠证件照3.上传手持身份证照4.照片具体要求如下图:

No.4 课程报考流程

1.新生报名完成,开启课程报考(老考生直接进行课程报考)
2.选择“社会自考考生登录”,输入用户名(准考证号)、密码(身份证件号)、验证码,点击登录;

3.选择项目;

4.进行理论课程报考;

5.选择报考课程;

6.选择网上支付。

 

7.查询已报考的课程,缴费成功后即为报名成功!

以上便是江苏自考报名流程的全部过程,最关键的一步是缴费,只有缴费成功的才算是报名成功哈!

↓↓↓

不清楚的可加入备考交流群一起交流

成绩查询

辽宁和新疆今天可以查成绩啦,一起来了解一下~

  • 辽宁查分网址:

https://xxfb.lnzsks.com/runtime/zxks/129.html

  • 新疆查分网址:

https://fwpt.xj.edu.cn/quickapp/#/public/68gysf

成绩复核:若考生对考试成绩有异议,按照规定,可经市一级自考办向省考办申请查卷,查卷是指由省考办工作人员核查试卷,是否有漏评、加错分、漏登分、登错分等现象,若有误则由省考办发更正通知。

  • 辽宁复核流程:
申请成绩复核的考生,可在5月27日至31日通过报名所在考区招考办申请成绩复核,填写提交《辽宁省高等教育自学考试成绩复核申请表》,复核结果将于6月13日后向报名所在考区招考办查询成绩复核结果。
  • 新疆复核流程:

申请成绩复核的考生,需在成绩公布之日起7个工作日内,由本人持准考证、身份证(原件),向考试所在地州市教育考试机构(自考办)提交书面申请,书面申请内容必须包含考生姓名、准考证号、身份证号、申请复核课程代码及名称。

毕业申请

多省正在申请上半年自考毕业,千万别忘记一件事!

在毕业申请过程中,前置学历认证是非常重要的一个环节。
无论你是在申请毕业或者在考还没考完的科目,都需要进行前置学历认证,这件事情没做好,直接会影响你拿本科毕业证。

注意:前置学历审核时间至少比毕业申请提前一周,大家请提前关注,第一天就要申请,给突发情况留有充足的解决时间,不要拖延哦。

附:部分地区还需要现场确认,更多重要信息请大家仔细阅读通知公告。

↓↓↓

东培暖心大放价活动倒计时1天

抓住备考优惠,开始备战10月自考

线上视频课程先领券后下单

👇👇👇

扫码进入小程序领取优惠券

趁活动期购买课程备考吧

↓↓↓