广东专插本41所院校报考专业限制汇总!

时间:2024-02-29 09:54:00 | 作者:小北
阅读量:9999+

跨专业是什么?

 

跨专业就是你专插本所报考的专业与你专科所读的专业不一样,那就是跨专业。

例如:甲同学专科读行政管理专业,参加普通专升本读计算机科学与技术专业。选择了跨专业,那么普通专升本考试科目也就是计算机科学与技术专业内容,本科学的也是计算机内容。

理跨文简单,文跨理很难!!!

考上本科之后,毕竟学习的时间只有2年,跟高考进来学4年的基础是不一样的。

注意:如果大专读的专业是非常冷门,普通专升本没有专业可以选择,只能选择跨专业。如果升本院校有你大专的专业,最好读回本专业,这样最保险。

 

有哪些限制条件?

 

//限制XX类专业报考

比如限制艺术类专业报考,那工艺美术、视觉传达设计、公共艺术、产品设计、环境设计、视觉传达设计、艺术设计学、艺术与科技、环境艺术设计这些都可以报名,与艺术相关都可以报名。

 

//不限制专业条件报名

那就是无论你是什么专业,你都可以报考。通常是公办学校比较多限制条件,民办学校通常不会限制报考条件。

 

//不限制专业报考,不招色盲色弱考生

这一类就是专业要求对色彩比较敏感,比如有色盲的同学想学设计,那肯定是没办法报考的。

 

//要求专业对口或相近专业

这个你读行政管理,最好是大专也是读行政管理,这个叫专业对口。或者人力资源管理、工商管理,这也和行政管理是相关专业,即可以报考。

 

//需要某证书,限制XX专业报考

之前华南师范大学报考,就是需要相关职能证书+具体某专业才能报考,否则只达到条件之一都不能报考。

 

//需要全日制大专,限制XX专业报考

这个广东医科大学就是,比如药学这个专业就是需要全日制大专+药学专业才能报考,否则不能报考。

公办院校

01. 广东医科大学

02. 广州美术学院

注:(1)前置专业请参考《高等职业教育专科新旧专业对照表》,来源于《教育部关于印发《职业教育专业目录(2021年)》的通知》(教职成〔2021〕2号)(网址:http://www.moe.gov.cn/srcsite/A07/moe_953/202103/t20210319_521135.html)

(2)如专科专业名称有更改或其它情况的,请准备相关证明材料并致电招生咨询电话020-39362077。

 

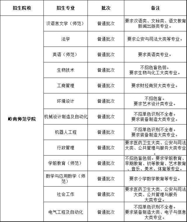
03. 岭南师范学院

04. 韩山师范学院

05. 嘉应学院

06. 韶关学院

07. 肇庆学院

08. 广东财经大学

09. 仲恺农业工程学院

10. 惠州学院

11. 广东金融学院

12. 广东石油化工学院

13. 东莞理工学院

14. 五邑大学

15. 深圳技术大学

16. 广东技术师范大学

17. 广州航海学院

18. 广东第二师范学院

民办院校

01. 珠海科技学院

02. 广东白云学院

03. 广东培正学院

04. 广东科技学院

05. 广州工商学院

06. 广东理工学院

07. 广州理工学院

08. 广州南方学院

09. 广州南方学院

10. 广州华立学院

11. 广州华商学院

12. 广州商学院

13. 广州应用科技学院

14. 广东东软学院

15. 广州城市理工学院

16. 广州软件学院

17. 电子科技大学中山学院

18. 华南农业大学珠江学院

19. 广东工商职业技术大学

20. 广州科技职业技术大学

21. 广东外语外贸大学南国商学院

22. 湛江科技学院

23. 东莞城市学院

更多专插本消息、学习资料、课程优惠,请加入学习群~